来源:四川省住建厅
11月8日,四川省住建厅公开征求《关于建设工程合同中价格风险约定和价格调整的指导意见(征求意见稿)》意见。


截至目前,已有20多省市区发文。

附原文:

近期市场受多种因素影响,部分大宗建筑材料价格大幅波动,为保障建设工程施工合同的顺利履行,维护建设工程发承包双方的合法权益,我厅组织起草了《关于建设工程合同中价格风险约定和价格调整的指导意见》(详见附件1),现面向社会公开征求意见。请于2021年11月15日前将《征求意见表》(详见附件2)反馈至电子邮箱67558574@qq.com。
联系人:刘怡
联系电话:028-83337070
附件:1.《关于建设工程合同中价格风险约定和价格调整的指导意见(征求意见稿)》
2.《关于建设工程合同中价格风险约定和价格调整的指导意见(征求意见稿)》征求意见表
四川省住房和城乡建设厅
2021年11月8日
附件1
为维护建筑市场秩序,确保建设工程质量和安全,合理分担造价风险,维护发承包双方的合法权益,根据《中华人民共和国民法典》有关精神和《建设工程工程量清单计价规范》(GB50500-2013)相关规定,现就建设工程合同中价格风险约定和价格调整提出以下指导意见:
一、合同中价格风险约定
(一)发承包双方在招投标和合同签订过程中,应增强风险防范意识,充分考虑价格波动风险,制订合理的价格风险控制条款,明确风险分担原则。采用工程量清单计价的工程,必须在招标文件或合同中明确风险内容及其范围、幅度,不得采用无限风险、所有风险或类似语句规定风险内容及其范围、幅度,不得约定不合理或显失公平的内容。
(二)招标文件或合同中应明确约定材料、工程设备、施工机械台班等市场价格变化的风险范围和幅度,超出其幅度的调整方法,价款结算及支付方式等;明确工期延误期间市场价格变化的价款调整办法。关于材料、工程设备、施工机械台班的价格风险范围和幅度的约定应符合以下规定:
1.材料、构(配)件、燃料动力(以下简称“可调价材料”)价格和工程设备价格风险的范围和幅度
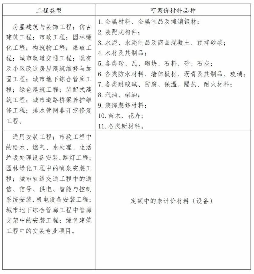
招标文件或合同中应明确拟建工程可调价材料和工程设备的名称、规格、型号及其基准价,明确投标人或承包人应承担的拟建工程中可调价材料、工程设备的价格风险范围和幅度。可调价材料的范围应以其价值占拟建工程材料费的70%以上为原则,具体品种由发承包双方根据拟建工程具体情况在招标文件或合同中参照《建设工程可调价材料参考表》(详见附件)确定。投标人或承包人承担的材料、工程设备价格风险幅度不得超过±5%,对单位价值较高或总价值较大的金属材料、装配式构件、商品混凝土等的风险幅度不得超过±3%。
基准价依据工程造价管理机构发布的价格信息确定,工程造价管理机构未发布价格信息的,应通过市场调查确定其基准价,并将相关信息报工程所在地建设工程造价管理机构。
工程实施期间市场价由发承包双方根据合同约定进行确认。承包人应根据施工进度安排在采购材料、工程设备前将采购数量和单价报发包人核对,发包人应根据施工进度安排及时确认采购材料、工程设备的数量和单价。不同渠道(批次)采购的同一种材料或工程设备的市场价,可参照下列公式取加权平均价:
AP=∑(Xi×Ji)/∑Xi
式中:AP——某种材料或工程设备加权平均市场价;
Xi——某种材料或工程设备不同渠道(批次)采购的数量;
Ji——某种材料或工程设备不同渠道(批次)采购的单价;
i——某种材料或工程设备不同渠道(批次)采购序号。
2.施工机械使用费的风险范围和幅度
发承包双方应在招标文件或合同中明确投标人或承包人应承担的拟建工程中施工机械使用费的风险范围和幅度。投标人或承包人承担的施工机械使用费风险幅度不得超过±10%。
二、合同中价格调整方法约定
(一)政策性调整
招标工程以投标截止日前28天,非招标工程以合同签订前28天为基准日,其后法律、法规、规章和政策发生变化,并由省住房城乡建设主管部门或其授权的工程造价管理机构根据上述变化发布了工程造价中税金、规费、安全文明施工费及人工费等政策性调整的,承包人不承担此类风险,应按照有关调整规定执行。
(二)价格调整方法
1.可调价材料和工程设备价格调整
(1)招标工程的价格调整方法
当承包人投标报价中可调价材料、工程设备的价格低于基准价:施工期间可调价材料、工程设备的价格上涨,其涨幅以基准价为基础超过合同约定的风险幅度值时;或可调价材料、工程设备的价格下跌,其跌幅以投标报价为基础超过合同约定的风险幅度值时,其超过部分按实调整。
当承包人投标报价中可调价材料、工程设备的价格高于基准价:施工期间可调价材料、工程设备的价格下跌,其跌幅以基准价为基础超过合同约定的风险幅度值时;或可调价材料、工程设备的价格上涨,其涨幅以投标报价为基础超过合同约定的风险幅度值时,其超过部分按实调整。
当承包人投标报价中可调价材料、工程设备的价格等于基准价:施工期间可调价材料、工程设备的价格涨、跌幅以基准价为基础超过合同约定的风险幅度值时,其超过部分按实调整。
(2)非招标工程的价格调整方法
施工期间可调价材料、工程设备的价格涨、跌幅以合同确定的价格为基础,当涨、跌幅超过合同约定的风险幅度值时,其超过部分按实调整。
2.施工机械使用费的调整方法
施工机械使用费调整的具体方法由发承包双方协商确定,协商不成的可参照以下原则:
施工期间省住房城乡建设主管部门或其授权的工程造价管理机构发布有施工机械使用费调整文件的,调整幅度超过合同中约定的部分按实调整。施工机械使用费中包含的燃料动力费按可调价材料价格风险的规定调整。
三、合同工期延误价格调整
工期延误(包括延期开工)期间市场价格变化的价款调整按合同相应条款执行,合同没有约定或约定不明的,发承包双方可参照以下原则协商调整:
因非承包人原因导致工期延误的,计划进度日期后续工程的可调价材料价格、工程设备价格、施工机械使用费,应采用计划进度日期与实际进度日期对应价格两者的较高者。
因承包人原因导致工期延误的,计划进度日期后续工程的可调价材料价格、工程设备价格、施工机械使用费,应采用计划进度日期与实际进度日期对应价格两者的较低者。
四、价格风险争议处理
合同对价格风险内容、范围、幅度及调整方法有明确约定的,按合同相应条款执行。合同成立后,合同的基础条件发生了重大变化,继续履行合同对于发承包双方一方明显不公平的,发承包双方可根据实际情况,本着诚信、公平的原则进行协商,协商一致后签订补充协议。
合同对价格风险内容、范围、幅度及调整方法没有约定或约定不明的,价格调整的具体内容及方法由发承包双方协商确定。
五、加强价格风险约定监管和争议调解
各级住房城乡建设主管部门及其工程造价管理机构应加强对价格风险约定的监管,建设单位、招标代理机构在招标文件、合同中未明确计价中的风险内容及其范围,采用无限风险、所有风险或类似语句规定计价中的风险内容及范围的,按《四川省建筑市场责任主体不良行为记录管理办法》规定计入其诚信档案不良行为记录。同时应加强对人工、材料、机械市场价格的监测,做好材料价格信息发布工作,适时增加材料价格信息发布频次,警示价格波动风险,引导工程建设各方防范化解风险,做好计价政策解释和争议调解服务,及时化解计价争议,维护发承包双方合法权益。
六、其他
已办理结算的工程项目,不再进行相关调整。工程总承包项目参照本指导意见执行。
本文素材来源于网络,版权归原作者所有,如有侵权,请联系028-86180516
- 住房城乡建设部办公厅 国家发展改革委办公...
各省、自治区、直辖市住房城乡建设厅(委、管委)、发展改革委、招标投标指导协调部门、公共资源交易平台整...
- 六部门联合发布《工程建设项目招标代理机构...
国家发展改革委、住房城乡建设部等六部门近日联合印发《工程建设项目招标代理机构管理暂行办法》(以下简称...
- 四川省住房和城乡建设厅关于实施建筑施工企...
各市(州)住房和城乡建设局(委),有关企业、人员:为进一步加强建筑施工企业安全生产许可事中事后监管,...
- 万安项管荣膺“四川省AAAAA级全过程工...
近日,万安项管荣获了四川省建设工程项目管理协会颁发的2024年度“四川省AAAAA级全过程工程咨询企...
